信息公開Information disclosure
工作準則及服務標準
工作準則及服務標準
目的
規范曠遠能源客服人員各項服務行為和服務標準。
客服職責
隨著天然氣逐步替代煤、電,憑借它安全、經濟、環保、便捷等特點,在居民生活中已成為不可或缺的優質能源。天然氣管道敷設規模不斷發展壯大,管道氣居民用戶、工業用戶及公福商業用戶在內的燃氣客戶也隨之增多。我司致力于為燃氣客戶提供快速優質的燃氣服務,各分公司分別設立獨立的客戶服務部門,滿足更多燃氣用戶服務需求的及時、快速響應,均開設24小時對外服務熱線、搶險電話及投訴監督電話。同時,為燃氣用戶提供咨詢、維修、搶險、訂氣、充值、勘查、改管、燃氣具銷售等業務。
上門服務
1、安全檢查服務:
(1)我司將按照國家《城鎮燃氣管理條例》第十七條相關規定,為用戶提供每年一次入戶安全檢查服務,指導用戶安全使用管道燃氣。
(2)如若用戶錯過安檢,可撥打我司24小時服務熱線968188預約安全檢查,我司將會進行再次安排。
2、預約上門服務:
(1)我司為用戶提供天然氣點火、維修、改管、搶修、表故障處理等入戶服務
(2)用戶可直接撥打我司24小時服務熱線968188預約,我司將在服務時效內預約時間提供上門服務;
(3)請您按約定的時間在家中等候(以我司員工與用戶實際預約時間為準);
(4)如您錯過約定時間,我司將再次與您取得聯系,或請您再次撥打968188重新預約。
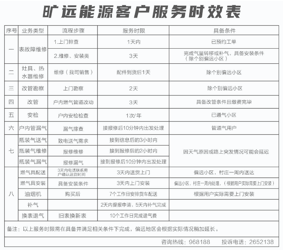
客戶服務時效表


立即掃一掃